Architecture
Table of Contents
Overview
This section provides a high-level view of Onedata platform from the administrators’ perspective, including a brief overview of each of the components.
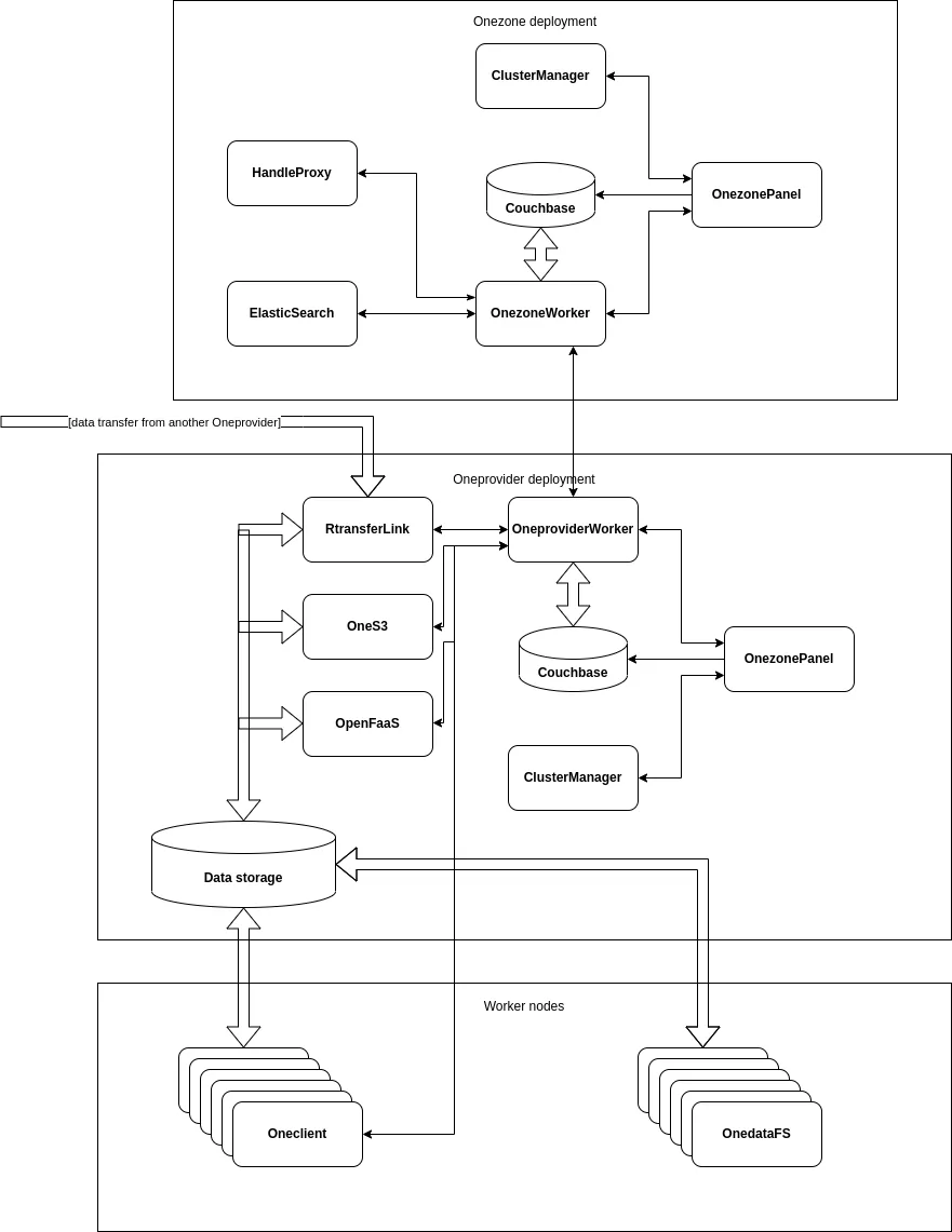
The following diagram shows an example Onedata deployment including all major functional components.

Services
Onezone
Onezone is a main component of Onedata enabling federated authentication and authorization. Onezone acts as an intermediary in a network of cooperating Oneproviders. It stores metadata of system entities, i.e. users, groups, spaces and providers, manages relations between them and informs all Oneproviders about any changes that are in their region of interest. As such, Onezone does not handle any actual data transfers and does not need high-performance connectivity to any storage resources.
OnezoneWorker
OnezoneWorker serves as a worker process of Onezone service. The main objective of OnezoneWorker is to provide logic for coordinating the Oneprovider instances. Onezone service requires at least one OnezoneWorker instance. Adding more nodes scales the cluster allowing for processing more requests in parallel. OnezoneWorker instances are coordinated by ClusterManager process, which should be deployed at least in one instance per entire cluster. Adding cluster-manager nodes increases the fault tolerance of the Onezone service.
It can be found in the process tree under the name oz_worker.
OnezonePanel
The main goal of Onepanel is to enable the configuration of Onezone cluster components in a distributed environment. It provides a web GUI, which allows for the configuration and management of ClusterManager, OnezoneWorker and Couchbase database components.
It can be found in the process tree under the name oz_panel.
ClusterManager
ClusterManager is a background service, that is responsible for the proper operation of other Onezone processes on a given host, support load-balancing of internal requests and coordination of communication between processes.
ClusterManager can be found in the process tree under the name cluster_manager.
Couchbase
Couchbase is a highly scalable JSON database, which can be scaled to several nodes. This component is necessary for running Onezone service, and it is responsible for storing all information about user spaces, registered providers, etc. When deploying Onedata using a Docker container or Kubernetes, Couchbase is started automatically.
Elasticsearch
Deployment of Elasticsearch along with
Onezone, enables an Onedata feature called Harvesters, which allows performing
data and metadata queries on user spaces.
Elasticsearch is used to transparently index all data and metadata in an Onedata
space, which can then be queried using Onedata REST API.
Handle Proxy
Onedata supports persistent identifier registration services based on handle systems such as DOI. Since different identifier minting services provide different API’s, Onezone administrator has to deploy and register a handle proxy service, which implements a bridge between Onezone handle API and an actual handle minting service, such as DataCite.
An example implementation for B2HANDLE is available here.
Oneprovider
The main objective of Oneprovider service as a whole, is to unify access to files stored at heterogeneous data storage systems that belong to geographically distributed organizations.
OneproviderWorker
OneproviderWorker provides a self-scalable cluster, which manages the Onedata system in a single data center, i.e. it stores meta-data about actual users’ data from the data center, provides several interfaces for data I/O operations such as CDMI, REST and internal protocol enabling Oneclient POSIX-style access. Furthermore executes QoS data management rules, which can be defined by administrators and users.
OneproviderWorker requires direct access to the storage resources it manages, so it has to be deployed accordingly.
It can be found in the process tree under the name op_worker.
OneproviderPanel
The main goal of Onepanel is to enable the configuration of Oneprovider cluster components in a distributed environment. It provides a web GUI, which allows for configuration and management of ClusterManager, OneproviderWorker and Couchbase database components as well as adding storage resources to the Oneprovider cluster and supporting user spaces.
It can be found in the process tree under the name op_panel.
ClusterManager
ClusterManager is a background service, which is responsible for the proper operation of other Oneprovider processes on a given host, support load-balancing of internal requests and coordination of communication between processes.
ClusterManager can be found in the process tree under the name cluster_manager.
RTransferLink
RTransferLink is a high-performance data transfer service, managed directly by OneproviderWorker. It is responsible for handling all data transfers between Oneprovider services, including scheduled transfers, QoS transfers as well as on-the-fly transfers triggered by data access requests.
RTransferLink is deployed and managed automatically, it can be found in the
process tree under the name link.
Couchbase
Couchbase is a highly scalable JSON database, which can be scaled to several nodes. This component is necessary for running Oneprovider service, and it is responsible for storing all filesystem-related metadata. It has to be ensured that sufficient disk space is available for this database, especially in systems where large numbers of files and directories are added. When deploying Onedata using Docker container or Kubernetes, Couchbase is started automatically.
OpenFaaS
OpenFaaS is a serverless Docker-based function management and execution service, which enables seamless integration of custom data or metadata processing logic. In Onedata, OpenFaaS is used to execute user-defined workflows over their data spaces. Each function can run on top of a mounted virtual POSIX filesystem provisioned by Oneclient, using native POSIX-based API or use any of the other data access APIs provided by Onedata including REST API, CDMI or S3.
Oneclient
Oneclient is a command line Onedata client. It provides a POSIX interface to the user’s files in Onedata system based on FUSE.
Oneclient can be deployed by the users on their local resources, as well as administrators for instance on HPC access or worker nodes.
For optimal performance, Oneclient should have direct access to storage resources (for instance in case of Ceph network access to Ceph Monitor or in case of POSIX-like storages they need to be mounted on the Oneclient nodes). However if not possible, Oneclient can also work in proxy mode, in which case all data transfers will go via Oneprovider.
OnedataFS
OnedataFS is a Python library, which provides high-performance access to Onedata virtual filesystem directly from Python. OnedataFS implements the PyFilesystem2 API.
NOTE: OnedataFS can be preinstalled on user worker nodes using distribution packages, however it cannot be installed using
pipdue to native library dependencies.
OneS3
OneS3 is a scalable S3 implementation based on Oneclient, which exposes storage resources managed by Oneprovider via AWS S3 interface.
OneS3 requires direct access to the storage resources, thus it should be preferably deployed in the same network as Oneprovider, however, it can be scaled to any number of nodes, in which case it will handle data transfers, while Oneprovider instances will only handle metadata management.